節后開工,打工人的痔瘡問題也跟著復工了!春節假期結束后,打工人們陸續回歸工作崗位,然而在享受了豐盛的節日美食和放松的作息后,痔瘡問題也開始困擾著他們。據數據報道,我國痔瘡的發病人群或達5億,而現在越來越多的年輕人也加入了有痔青年的行列。

痔瘡膏已然成為工位上的新寵,電商平臺上的銷量也在節后激增。很多打工人為了甩掉痔瘡的困擾,想盡了各種各樣的辦法,但結局大多不能讓人滿意。無花果葉子泡水喝可以治療痔瘡,但效果因人而異。同時也要注意,排便時看手機會延長排便時間,逐漸誘發痔瘡。
無論是否有痔瘡,都一定要規律飲食,適當運動,不可久坐啊!健康問題不容忽視,關注打工人健康,讓痔瘡不再成為打工人的困擾。快分享出去讓更多人知道吧!
我今天才知道無花果絲里竟然沒有無花果!在我們超市,有一種小零食叫無花果絲,很受顧客歡迎。我也經常聞到它所散發出來的特殊的濃濃的氣味。我聽說無花果對治療痔瘡有一定的功效,于是就也想買一點無花果絲。
我的同事聽了我的想法后,苦笑著說:這無花果絲里根本就沒有無花果!我還不信:名字都叫無花果絲了,里面怎么會沒有無花果呢?我還跟她辯論了一番。她說:你也別犟,你去看看成分表就知道了。我拿起一包無花果絲,瞇縫著眼睛看了半天,果真主要成分除了地瓜絲之外,根本就找不到“無花果”這幾個字。
真奇了怪了,無花果絲里沒有半點無花果,起這個名字,難道就因為好聽嗎?
特別是對于一些輕度和中度的痔瘡,通過非手術治療方法如藥物治療飲食調節物理治療等,可以有效地緩解癥狀。在民間中醫療法中,也有很多驗方可以用于治療痔瘡,下面將介紹一些具體的外用和內服的驗方。
外用驗方:濕茶包:將溫熱的茶包敷在痔瘡處,因為茶葉中的單寧酸具有消腫和止痛的作用。金縷梅:將棉球浸入金縷梅萃取液中,然后敷在痔瘡處,金縷梅中的單寧質有助于止痛和消腫。無花果熏洗法:將無花果葉放入瓷盆中熬煮,趁熱熏洗患處,對外痔有一定的療效。
3個補陽的中成藥,可以陰陽一起補,補陽不上火。 腎虛的5種類型,分享5個中成藥,早發現早治療!1.腎陽虛畏寒怕冷,腰膝冷痛,功能下降右歸芄2.腎陰虛失眠多夢,腰膝酸軟,舌紅少苔左歸芄3....
今天我要給大家分享的是正確的護膚順序,讓你擁有健康美麗的肌膚。首先我們要清潔臉部去除污垢和油脂。接著使用爽膚水或者化妝水來平衡肌膚的pH值,補充水分。接下來才是使用精...
有人知道黃芪的作用和功效是什么嗎?我只是知道黃芪是個中藥材,但具體啥功效作用卻不是很了解,正好最近在看一些養生內容,也有不少提到黃芪的,就想具體了解下。 在這個充滿神秘與...
桑葚到底要不要清洗呢?駐馬店紅高粱關東酒坊風光路店。馬上又到了泡桑椹酒的季節,有粉絲私信我,桑椹到底要不要清洗?不清洗桑葚里面會不會殘留小蟲子?泡桑葚酒的朋友,桑葚千萬不要...
根據觀眾的需求,我來分享一下關于紅參(人參)的一些知識。我之所以用括號來標注人參,是因為我想強調人參也就是紅參。新鮮的人參在經過反復曬蒸幾次后會變成紅參,所以它們實際上是...
別劃走,馬上揭秘備孕多久能懷上。看完才知道原來3個月懷上是如此幸運。孕前檢查正常的夫妻平均受孕率來了,平均受孕率真的不高。到底怎么才能讓自己成為更快懷孕的那批?黃體功...
快來!為你揭秘紅棗山藥的神奇功效!每當提到養生食材,山藥和紅棗總是備受推崇。它們不僅口感美味,還蘊含了豐富的營養價值和養生功效。今天,就讓我們一起揭開山藥紅棗的養生奧秘,看...
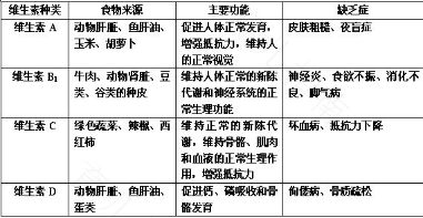
維生素C你知多少維生素 C 是一種水溶性維生素,人類無法自行合成,需通過蔬菜水果補充。它是強抗氧化劑,有中和自由基增強免疫等功能。缺乏維生素 C 可能導致壞血病等疾病,特殊人...
這個不清楚,中醫說茶葉能軟化血管,降低三高風險,我認為就是一種休閑的方式,通過休閑喝茶讓身體放松也間接地在養身。 今天突然反應過來,我好像就是因為晚上喝茶才睡不著的!前陣子...
身體若出現4個跡象,別以為是小毛病,當心是胃癌!早做胃鏡為好我們的身體總是用它自己的方式與我們溝通,特別是當它處于不平衡或疾病威脅的時候。胃癌,作為一種常見的消化道惡性腫...
硒是人體的生命之火,是人體內不可缺少的營養成分,生活中很多水果都含有硒元素,但你知道含硒第一名的水果是什么嗎?含硒高的水果又有哪些呢?跟水簇養生網一起來看看吧。...
一級夫妻性生活的年紀大概在20歲到50歲左右,如果是一種比較好的情況下,性生活的頻率一般在10到20分鐘左右,如果是比較差的夫妻,性生活的頻率可能會受到很多因素的影響,有些人可能會擔心,性生活的質量不...
黃ba等中草藥可用于治療多種男科疾病。 可是不應過多使用。 畢竟,該藥具有三點毒性,并且肯定會引起身體某些副作用,尤其是對腎功能的影響,將產生非常大的影響,因此一定應該引起注意, 可能會繼續導致自...
三道鱗魚是歐美鯽魚的一種變異魚,它在人體表面的鱗片很大。所以在歐洲的一些地區,經常有人用三道鱗魚來曬蝦米作為鏡子,所以三道鱗魚也有另外一個名字,鏡魚。如今,三道鱗魚已經被引入中國許多地區進行...
在我們的日常生活中,桂花酒屬于一種常見的酒,具有桂花樹的香味和多種營養元素,特別適合冬季飲用。桂花酒可以暖身祛寒作用,還可以合理減少疲勞功效,改善睡眠質量等。...
許多人喜歡在冬天去釣魚。在這種情況下,米酒通常被用作巢的材料。對于一些更有經驗的人來說,筑巢是非常好的。然而,許多人沒有做好并死去。死亡巢穴的出現有很多原因。可能是制作巢料時香料的味道太...
三角肌 注射是預防接種醫院門診的重點工作。精確定位和選擇合適的位置對于確保安全注射非常重要。三角肌注射/的正確方式是什么?三角肌宜注射方法是將右手收緊在部分皮膚上,將無名指固定在針上,使針...
我堅信很多人都吃過馬鮫魚,這是一種有價值的魚,營養含量很高,比如蛋白質豐富多彩。另外,馬鮫魚含有維生素A和各種礦物質元素。據了解,食用馬鮫魚具有補氣養血的功效,還具有止咳化痰的功效。女性可以通...
夏天很多人喜歡買泥鰍吃。泥鰍有很多做法,比如蒸、炸等等。它是一種人們非常喜歡吃的食物。而且泥鰍的營養價值也很高,但是每次吃的時候處理掉泥鰍是個麻煩的問題,尤其是如果內臟需要清理的話。所以...
相信很多人都用過上海藥皂,它是中國上海第一塊特效除菌皂,那么上海藥皂都有什么作用呢?下面就來說說上海藥皂的功效與作用,一起來了解下吧。...